时间:2023-04-26来源:赵云经理
注册土木工程师(港口与航道工程) 资格考试
根据原人事部、建设部、交通部关于印发《注册土木工程师(港口与航道工程)执业资格制度暂行规定》、《注册土木工程师(港口与航道工程)执业资格考试实施办法》和《注册土木工程师(港口与航道工程)执业资格考核认定办法》的通知(人发〔2003〕27号)文件精神,注册土木工程师(港口与航道工程)资格考试实行全国统一大纲、统一命题、统一组织、统一证书。
一、实施部门
住房城乡建设部、交通运输部、人力资源社会保障部
二、科目介绍
注册土木工程师(港口与航道工程)资格考试分为基础考试和专业考试。基础考试包括基础上和基础下两部分内容;专业考试包括专业知识和专业案例两个科目,专业知识分为专业知识上和专业知识下两部分内容,专业案例分为专业案例上和专业案例下两部分内容。
三、报名条件
注册土木工程师(港口与航道工程)资格考试分为基础考试和专业考试。参加基础考试合格并按规定完成职业实践年限者,方能报名参加专业考试。
(一)具备以下条件之一者,可申请参加基础考试:
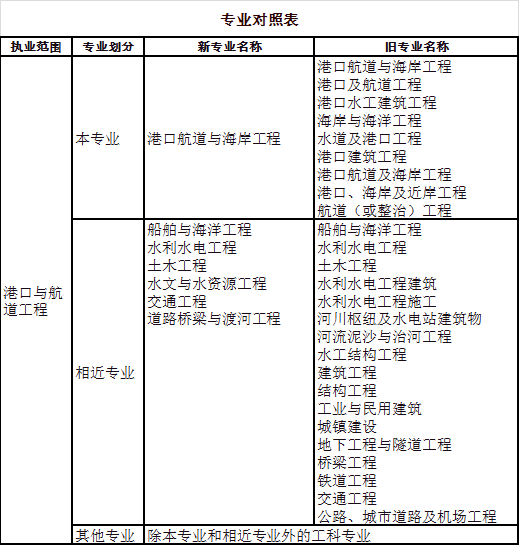
⒈取得(指港口航道与海岸工程专业,下同)或相近专业(指船舶与海洋工程、水利水电工程、土木工程专业,下同)大学本科及以上学历或学位。
⒉取得本专业或相近专业大学专科学历后,累计从事港口与航道工程设计工作满1年。
⒊取得其他工科专业大学本科及以上学历或学位后,累计从事港口与航道工程设计工作满1年。
(二)基础考试合格,并具备以下条件之一者,可申请参加专业考试:
⒈取得本专业博士学位后,累计从事港口与航道工程设计工作满2年;或取得相近专业博士学位后,累计从事港口与航道工程设计工作满3年。
⒉取得本专业硕士学位后,累计从事港口与航道工程设计工作满3年;或取得相近专业硕士学位后,累计从事港口与航道工程设计工作满4年。
⒊取得含本专业在内的双学士学位或本专业研究生班毕业后,累计从事港口与航道工程设计工作满4年;或取得相近专业双学士学位或研究生班毕业后,累计从事港口与航道工程设计工作满5年。
⒋取得通过本专业教育评估的大学本科学历或学位后,累计从事港口与航道工程设计工作满4年;或取得未通过本专业教育评估的大学本科学历或学位后,累计从事港口与航道工程设计工作满5年;或取得相近专业大学本科学历或学位后,累计从事港口与航道工程设计工作满6年。
⒌取得本专业大学专科学历后,累计从事港口与航道工程设计工作满6年;或取得相近专业大学专科学历后,累计从事港口与航道工程设计工作满7年。
⒍取得其他工科专业大学本科及以上学历或学位后,累计从事港口与航道工程设计工作满8年。
(三)截止2002年12月31日前,符合下列条件之一者,可免基础考试,只需参加专业考试:
⒈取得本专业博士学位后,累计从事港口与航道工程设计工作满5年;或取得相近专业博士学位后,累计从事港口与航道工程设计工作满6年。
⒉取得本专业硕士学位后,累计从事港口与航道工程设计工作满6年;或取得相近专业硕士学位后,累计从事港口与航道工程设计工作满7年。
⒊取得含本专业在内的双学士学位或本专业研究生班毕业后,累计从事港口与航道工程设计工作满7年;或取得相近专业双学士学位或研究生班毕业后,累计从事港口与航道工程设计工作满8年。
⒋取得本专业大学本科学历或学位后,累计从事港口与航道工程专业设计工作满8年;或取得相近专业大学本科学历或学位后,累计从事港口与航道工程设计工作满9年。
⒌取得本专业大学专科学历后,累计从事港口与航道工程设计工作满9年;或取得相近专业大学专科学历后,累计从事港口与航道工程设计工作满10年。
⒍取得其他工科专业大学本科及以上学历或学位后,累计从事港口与航道工程设计工作满12年。
⒎取得其他工科专业大学专科学历后,累计从事港口与航道工程设计工作满15年。
⒏取得本专业中专学历后,累计从事港口与航道工程设计工作满25年;或相近专业中专学历后,累计从事港口与航道工程设计工作满30年。

注:表中“新专业名称”指教育部2012年9月颁布的《普通高等学校本科专业目录》中规定的专业名称;“旧专业名称”指2012年9月《普通高等学校本科专业目录》颁布前各院校所采用的专业名称。
四、报名办法
注册土木工程师(港口与航道工程)资格考试报名证明事项推行告知承诺制,报考人员可自主选择是否采用告知承诺制方式办理。选择采用告知承诺制方式办理报考事项的,报考人员须以电子方式签署《专业技术人员职业资格考试报名证明事项告知承诺书》,考试组织机构不再索要有关证明,依据承诺为其办理报名相关事项。未选择告知承诺制方式或者不适用告知承诺制方式办理报考事项的,报考人员应按报名地考试组织机构有关规定办理相关事项,提交相关证明材料。(详情请见资格考试报名证明事项告知承诺制《办事指南》)
考试报名实行网上报名、网上交费。报考人员可在规定时间内在中国人事考试网进行相关操作。报名前,须完成注册、上传照片等操作。报名时,须认真阅读并知晓《报考须知》等有关内容,在规定时间内提交报名信息并完成交费。报名具体安排详见各省(区、市)有关通知。
五、成绩和证书管理
参加基础或专业考试的人员必须在一个年度内通过全部科目。考试成绩在全国专业技术人员资格考试服务平台发布。
考试合格,颁发人力资源社会保障部印制的,人力资源社会保障部、住房城乡建设部、交通运输部共同用印的《中华人民共和国注册土木工程师(港口与航道工程)资格证书》,在全国范围内有效。
六、其他事项
符合考试报名条件的香港、澳门居民,可以申请参加注册土木工程师(港口与航道工程)资格考试。
(考试具体信息请以考试通知或公告为准)